尊敬的考生:
为保障广大考生在考试中的生命安全和身体健康,根据PMI认证考试疫情防控有关要求,考生应在备考期间做好个人防护。
1、自11月19日起每日测量体温,自我观察有无咳嗽、乏力等新冠肺炎疑似症状。
2、并将每日体温(最高值)及症状自我观察情况如实填写在《考生个人健康记录表》(见附件1),于考试当天携带并提交考场相应的工作人员。
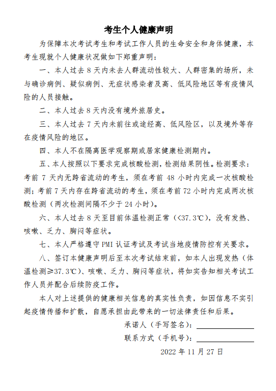
3、本网站同时公布PMI认证考试《考生个人健康声明》(见附件2),考生需在考试前下载打印该声明,于考试当天携带。
4、但需注意,《考生个人健康声明》须在考试当天由本人现场签署,提前签字无效。
附件:
1.考生个人健康记录表(下图另存打印)
2.考生个人健康声明(下图另存打印)
中国国际人才交流基金会
2022年11月16日

考生个人健康记录表


考生个人健康声明
