各位考生:
为保证参加2022年11月27日PMI项目管理资格认证考试的每位考生都能顺利进入考场参加考试,请完整阅读本通知内容。
一、关于准考信下载
为确保您顺利进入考场参加11月份考试,请及时登录本网站个人系统下载并打印准考信,准考信下载时间为2022年11月23日-11月27日。如通过以上方式无法查找准考信,请您及时拨打所在考点老师联系电话,如有特殊问题,请发送邮件至chinapm@citef.org.cn。
二、关于考场座位图和考场地址确认
请提前登录本网站个人系统查看您所在的考场安排信息。
三、关于考场规定及考试防疫要求
1. 考试日期: 2022年11月27日
2. 考试时间:
(1) 各考试科目对应的考试时间如下,请考生仔细了解。
考试科目 | 考试时间 (上午场) | 考试时间 (下午场) | 考试时长 |
PMP® | 08:30-12:20 | 14:30-18:20 | 3小时50分钟 |
PMI-PBA® | 08:30-12:30 | 14:30-18:30 | 4小时 |
PgMP® | 08:30-12:30 | 14:30-18:30 | 4小时 |
PMI-ACP® | 08:30-11:30 | 14:30-17:30 | 3小时 |
CAPM® | 08:30-11:30 | 14:30-17:30 | 3小时 |
(1) 考试当天强烈建议考生尽早到达考点,预留足够时间配合考点工作人员进行防疫检测。参加考试的考生建议在开考前一个半小时抵达考场,上午场考试会在8:30准时开始,下午场考试会在14:30准时开始。但请注意,考虑到考试疫情防控资料检查工作用时,为保证考生顺利完成检查并参加考试,部分人数较多的考点需要提早开始进行入场检查,请考生按照所在考点通知的入场时间,提前到达考点。
(1) 考试开始前20分钟,考场内统一宣读/播放考试注意事项及答题卡填写指导语,指导语将只宣读一次。监考老师不会为迟到考生另行宣读指导语。
(1) 正式考试开始15分钟后,考场停止签到,晚于规定时间到达的考生一律不得进入考场。
(2) 开考后迟到入场的考生,损失的答题时间不会给予额外补足。
友情提示:考生需在考试当天现场再次确认考场地址。
3. 考生须携带的材料清单
本次考试考生需携带的材料具体清单如下:
材料 | 备注 |
准考证 |
|
身份证件(原件) | 可接受的证件类型见下文 |
考生个人健康记录表 | 做好考前8天每日体温记录 |
考生个人健康声明 | 携带空白声明,考试现场签字 |
核酸检测阴性证明 (不同人群检测要求不同,见下文) | 从采样或检测时间计算 (以考生所在考点要求为准) |
其余根据防疫要求,考生入场时还需出示所在地健康码、通信大数据行程卡。具体的考生证件要求和防疫要求见下文,请务必阅读。
4. 考试证件要求
(1) 入场时,考生必须同时出示纸质准考信和个人真实、有效、带照片的身份证件原件,两者缺一不可。入场时出示的身份证件类型应与报名时使用的证件一致。
未携带纸质准考信或身份证件原件的考生,将不允许参加考试。
(2) 可接受的身份证件类别包括:
l居民身份证
l护照
l军官证
l港澳居民居住证
l台湾居民居住证
l港澳居民来往内地通行证
l台湾居民来往大陆通行证
(3) 考生请注意提前检查身份证件的有效期,及时更换到期的证件。考试当天持过期身份证件的考生,将不允许参加考试。
(4) 居民身份证更换中或居民身份证遗失的考生,可凭有效期内的临时身份证入场考试。但公安局开具的身份证更换凭条等不能作为身份证件参加考试。
四、考试防疫要求
为保障广大考生和考点工作人员的健康,请考生务必仔细阅读网站公布的《PMI项目管理资格认证考试防疫相关事项考生告知书(2022年11月考试更新)》,提前了解并严格遵守防疫规定和要求,根据自身实际和考试防疫规定准备所需资料。
1. 考生应提前了解防疫规定和要求,并根据自身实际和考试防疫规定,提前准备考试入场检查必备的信息和文件。
2. 提前打印《考生个人健康记录表》,如实做好考前8天每日体温记录。提前下载并打印《考生个人健康声明》。
3. 考前7天内无跨省流动的考生,须在考前48小时内完成核酸检测;考前7天内存在跨省流动的考生,须提供考前72小时内完成两次核酸检测(两次检测间隔不少于24小时)。在此基础上,如考生所在考点地另有要求的,仍须同时遵守。
4. 考试当天,如考生不满足入场相关防疫规定和要求,考点和考务工作人员有权拒绝考生入场参加考试。
5. 考试当天,考生应自备符合防疫要求的口罩。除核验身份时须按要求摘戴口罩外,在进出考点及考试过程中,须全程佩戴口罩。
6. 考试期间,考生若出现有发热、咳嗽、咽痛、呼吸困难、呕吐、腹泻等异常状况,应立即向监考老师报告,积极配合考点按照防疫相关程序处置。
7. 考生要保证提交材料均真实有效,否则承担由此产生的一切责任。
五、重要注意事项
1. PMI明确规定:不允许考生使用自带文具,包括自带的笔、削笔刀、橡皮、笔袋、计算器和草稿纸等。
2. 本次考试考场内为每位考生配备全新2B铅笔、橡皮和草稿纸。如文具有缺损或考试过程中如需更换铅芯等,请向监考老师举手示意。考后请考生将本人使用过的文具带走,考场不予回收。
重要提示:本次考试除PgMP考试外,其他考试科目不允许使用计算器,因此考场不配备计算器(除PgMP考试)。
3. 考生禁止携带手表、手机及其他具备收录、储存、记忆功能的电子设备入场。违禁物品包括但不仅限于:iWatch、iPad、录音笔、可录像眼镜、具有扫描、拍照、录音录像功能的任何电子设备等。
4. 考生在进入考场前必须关闭手机电源,关闭手机闹铃。进入考场后需将所有个人物品,包括自带文具、自备草稿纸、书籍资料、食品饮料、手机等电子设备全部放入携带的包内,并统一存放在指定的物品存放处。
5. 一旦考中发现携带任何禁止携带物品至座位者,或临时离场期间被查出随身携带或使用通讯工具者,将按违规处理。监考老师有权停止其考试,并将违纪行为记录上报PMI进行后续处置。
6. 考试过程中所有内容的填写及答题卡的填涂均要求使用考场提供的2B铅笔完成。
7. 所有答案必须填涂在答题卡上,书写在试卷或草稿纸上的答案将不予判分。考试不设额外填涂答题卡的时间,建议考生直接在答题卡上填涂。
8. 考前请仔细阅读《答题卡填写说明》,考试时务必按规范认真填涂。注意:如考生填涂不规范,或个人信息填涂错误,可能导致答题卡不能准确识别从而影响个人成绩。
9. 考生的准考信上增加了考场信息查询二维码。考生可在考场信息查询窗口开放期间(11月26日下午13:00-11月27日下午18:30),通过手机自助扫描二维码查询具体考场信息。
考生最终所在的考场及其地址,以考试当天现场扫描准考信上的二维码查询结果或考点张贴的考生名单为准。
点击链接下载完整版《考生须知》、《答题卡填写说明》和《考场信息自助查询指南》,请考生在考前仔细阅读。
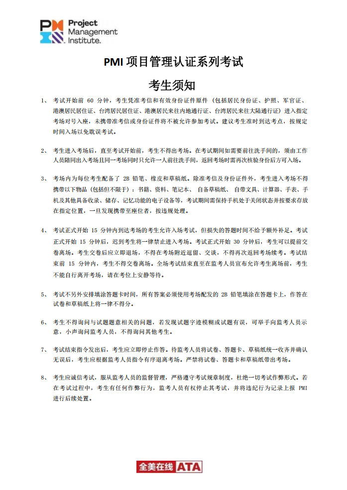
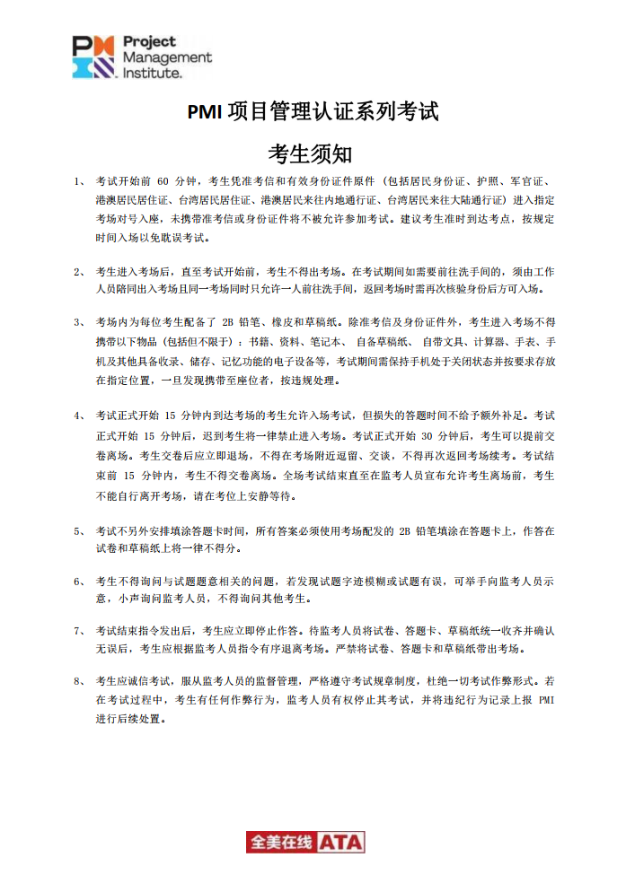
附件下载:附件1-考生须知.pdf(已下载,如下图)
附件下载:附件2-答题卡填写说明.pdf(已下载,如下图)
附件下载:附件3-考场信息自助查询指南.pdf(已下载,如下图)




报名热线/微信:18024510019
