都说软考越来越难啦,是真的吗?来看看2022年上半年的软考真题都考了啥?

问:听说软考选择题也越来越难了,是吗?

答:对于综合知识(即选择题),我觉得不用专门找大段连续的时间来学习,对于坐地铁上下班的我来说,充分利用通勤时间在地铁上用手机小程序/app(我没有另外安装软考的app,只用广州现代卓越的软考小程序,也完全够用)刷刷历年真题、看看解释,每天来回双程就有2个小时呢,应付选择题足够了。


都说软考越来越难啦,是真的吗?来看看2022年上半年的软考真题都考了啥?


2022年上半年软考高项题目


都说软考越来越难啦,是真的吗?来看看2022年上半年的软考真题都考了啥?

都说软考越来越难啦,是真的吗?来看看2022年上半年的软考真题都考了啥?

都说软考越来越难啦,是真的吗?来看看2022年上半年的软考真题都考了啥?

都说软考越来越难啦,是真的吗?来看看2022年上半年的软考真题都考了啥?

都说软考越来越难啦,是真的吗?来看看2022年上半年的软考真题都考了啥?

都说软考越来越难啦,是真的吗?来看看2022年上半年的软考真题都考了啥?

都说软考越来越难啦,是真的吗?来看看2022年上半年的软考真题都考了啥?

都说软考越来越难啦,是真的吗?来看看2022年上半年的软考真题都考了啥?

都说软考越来越难啦,是真的吗?来看看2022年上半年的软考真题都考了啥?

都说软考越来越难啦,是真的吗?来看看2022年上半年的软考真题都考了啥?

都说软考越来越难啦,是真的吗?来看看2022年上半年的软考真题都考了啥?

都说软考越来越难啦,是真的吗?来看看2022年上半年的软考真题都考了啥?

都说软考越来越难啦,是真的吗?来看看2022年上半年的软考真题都考了啥?

都说软考越来越难啦,是真的吗?来看看2022年上半年的软考真题都考了啥?

都说软考越来越难啦,是真的吗?来看看2022年上半年的软考真题都考了啥?


都说软考越来越难啦,是真的吗?来看看2022年上半年的软考真题都考了啥?


软考为什么选择广州现代卓越?


顶配师资:薛大龙博士&兰帅辉博士,强强联手

通过率的保障:高项最高通过率80%中项最高通过率100%!


都说软考越来越难啦,是真的吗?来看看2022年上半年的软考真题都考了啥?


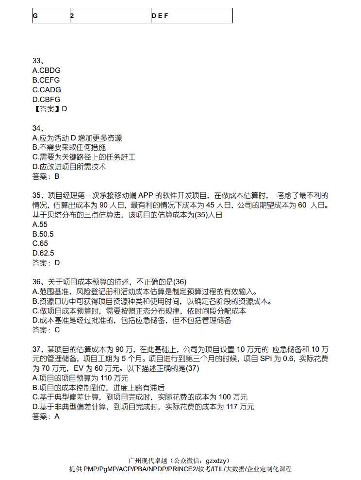
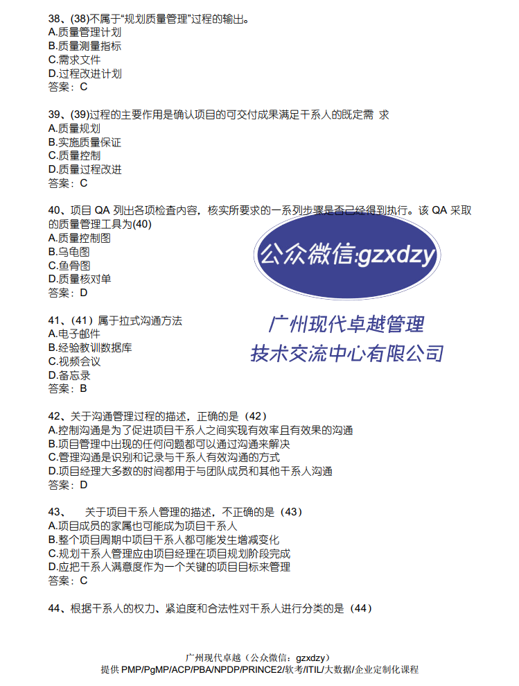
相关推荐